팝업건수 : 총

인류를 위한 보편적 가치를 함양하고, 사회와 국가의 발전에 기여하며,
글로벌 사회와 함께 성장하는 선진인재

  • 즐겨찾는 메뉴

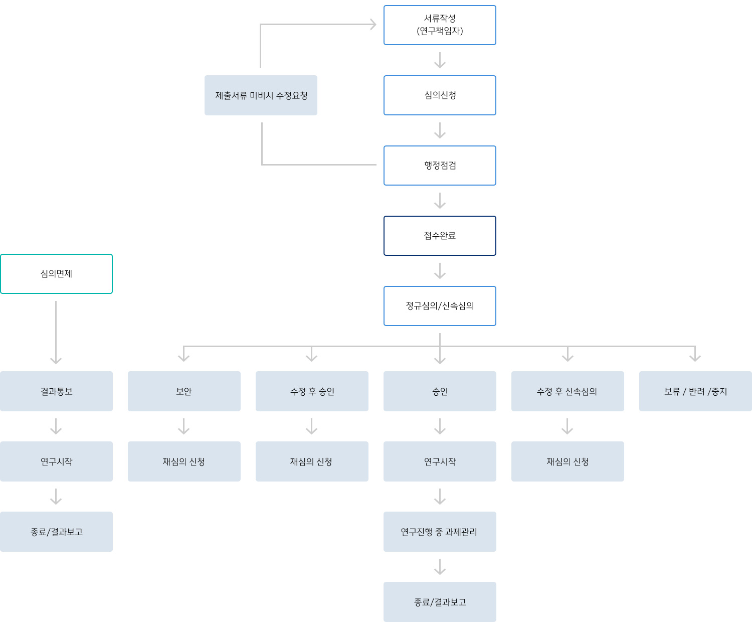
신청 및 처리절차

/WEB-INF/jsp/k2web/com/cop/site/layout.jsp
ethics_JW_MS_K2WT001_S